开yun体育网市值一度飙升至千亿港元-🔥星空app官网版下载v.9.55.87-星空app

2026年1月2日,港股阛阓开盘,三大指数高开高走。截止午间收盘,恒生指数涨2.18%报26189.79点,恒生国企指数涨2.26%报9115.17点,恒生科技指数涨3.38%报5702.56点。盘面上,半导体、软件处事、保障、电讯板块领涨,工业工程、黄金及贵金属、药品及生物科技板块保捏活跃,仅食物饮料板块着落。

“港股GPU第一股”壁仞科技在港交所上市,盘月朔度涨超118%,市值一度飙升至千亿港元。芯片股走强,华虹半导体盘初涨逾12%。科技股集体上扬,百度集团-SW盘中涨近9%,网易-S盘中涨超6%,阿里巴巴-W、腾讯控股盘中均涨超3%。
“港股GPU第一股”来了!
盘中市值冲破千亿港元
1月2日,壁仞科技在港交所上市,成为港股“国产GPU第一股”,同期亦然港股2026年上市的首只新股。
当日开盘,壁仞科技盘初快速拉升,涨幅一度跨越118%,总市值一度冲破1027亿港元。截止午间收盘,壁仞科技股价报33.88港元/股,涨72.86%,总市值811.8亿港元,成交额冲破46亿港元。壁仞科技刊行价为19.6港元/股,刊行2.85亿股,募资总数约为55.83亿港元。

壁仞科技竖立于2019年,是国内通用智能磋商搞定决策提供商,专注于GPGPU芯片及智能磋商搞定决策研发,与摩尔线程、沐曦股份、燧原科技并称“国产GPU四小龙”。
招股书涌现,截止2024年,按收入磋商,壁仞科技在中国智能磋商芯片阛阓及GPGPU阛阓分裂领有0.16%及0.20%的阛阓份额。
财务数据方面,壁仞科技2022年至2024年及2025年上半年,公司收入分裂为49.9万元东谈主民币(如无表明,单元下同)、6203万元、3.37亿元、0.59亿元,年内亏本分裂为14.74亿元、17.44亿元、15.38亿元、16.01亿元。

壁仞科技称,这次赴港上市募得资金,将用于开导及升级现存的GPGPU芯片及下一代GPGPU芯片,如BR20X及BR30X等,并用于开导有关硬件。同期,资金还将用于软件平台的开导及升级,智能磋商搞定决策的交易化等。
截止IPO前,壁仞科技累计完成10轮融资,总融资额超50亿元,投资方包括上海国投先导基金、上海东谈主工智能产业投资基金、广州产投等国资平台,也包括启明创投、华登、高瓴创投、IDG等投资基金,以及祥瑞集团、中兴通信、中芯聚源等产业投资方。
芯片股集体走强
1月2日,港股芯片股集体走强。截止午间收盘,华虹半导体涨近10%,中芯海外、晶门半导体涨近5%。

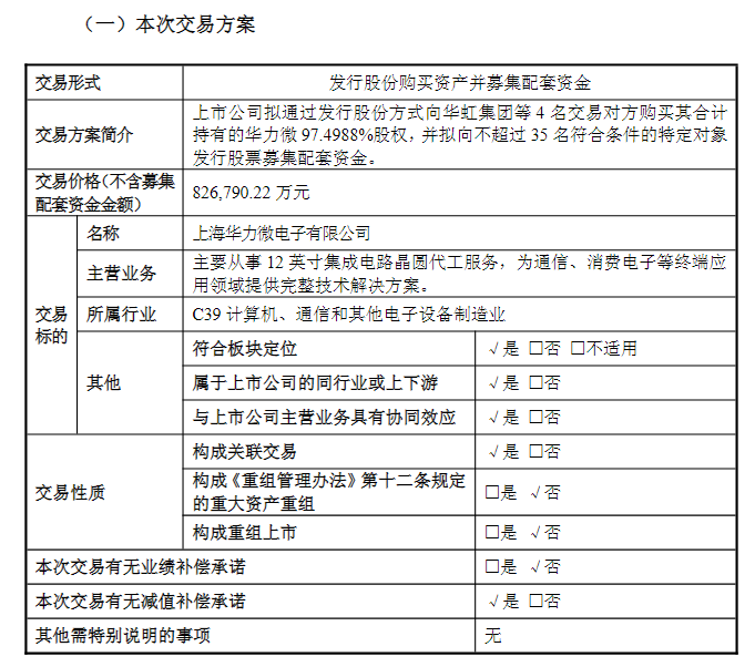
1月1日,华虹半导体发布《刊行股份购买金钱并召募配套资金暨联系来回陈诉书(草案)》等多份公告。公司拟通过刊行股份格局向华虹集团等4名来回对方购买其整个捏有的华力微97.4988%股权,并拟向不跨越35名相宜条目的特定对象刊行股票召募配套资金。这次来回对价为82.68亿元东谈主民币,拟配套召募资金75.56亿元东谈主民币。

业内东谈主士觉得,这次来回不仅是华虹集团践行上市快活、搞定同行竞争的要津举措,更是公司整合产业链资源、强化中枢竞争力的政策布局。
凭据公告本色,募资金额将主要用于华力微工夫升级校正技俩及华力微特点工艺研发及产业化技俩等。通过研发资源整合与中枢工夫分享,两边有望在工艺优化、良率提高、器件结构革命等方面产生协同效应,加快工夫革命迭代开yun体育网,共同提高在逻辑工艺、特点工艺范围的工夫壁垒与中枢竞争力。
- 上一篇:开yun体育网瑞典哥德堡等多条清爽-🔥星空app官网版下载v.9.55.87-星空app
- 下一篇:没有了

